核心摘要:
早教行业处于转型期,市场规模因人口变化等因素调整至约1291亿元,呈现“哑铃型”竞争格局,集中度低(头部品牌市占率不足10%)。全国性品牌(金宝贝、美吉姆、东方爱婴)与区域性龙头及大量中小机构共存。
早教核心用户为高线城市高学历母亲,孩子多在0-3岁。家长重视能力培养,决策高度依赖社交媒体种草与线下试听体验,课程、品牌与环境是三大考量因素,并为“确定性”体验付费。
行业当前面临的主要挑战为:市场存在结构性矛盾,包括课程同质化、下沉市场优质供给不足、师资短缺且流失率高。同时,出生人口下降引发价格战,挤压盈利空间。认知上,行业“效果隐性”特性与家长追求短期显性回报之间存在偏差。
行业机构高质量转型方向为:机构正从三方面升级:1. 课程体系向解决具体育儿痛点的场景化、功能化课程转型;2. 服务体系从单一教学延伸至家校协同及跨界生态;3. 运营渠道通过社区嵌入、师资激励与IP开发实现精细化与轻资产运营。
早教行业未来发展趋势:1、行业将加速洗牌,走向集中化与品牌化。政策趋严抬高合规成本,家长信任向头部集中,推动优质资源整合。2、未来竞争将是全场景会员生态的竞争(如金宝贝超级会员)。3、深度融合AI技术实现个性化与智能化,构建新的发展壁垒。

早教行业定义
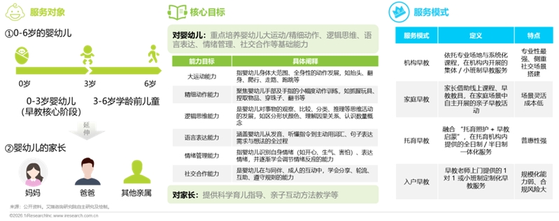
早教行业是面向0-6岁婴幼儿(核心群体为0-3岁)及家长,以培养婴幼儿基础能力(大运动、精细动作、逻辑思维等)、提供科学育儿指导为核心目标,涵盖机构早教、家庭早教、托育早教、入户早教等多元服务模式的教育服务领域,是衔接家庭养育与学前教育的核心环节。

早教行业发展历程
早教行业目前处于在政策、人口需求、技术驱动下行业转型时期。

行业规模与市场结构
2025年预期市场规模为1291亿,行业集中度缓慢提升。
2021-2025年中国早教市场规模由1921亿元降至1291亿元,年复合增速约负9.5%,主要是受到疫情冲击、出生人口下降、普惠性托育发展的影响。
竞争格局呈现哑铃型特征:行业集中度远低于成熟教育赛道,第一梯队全国性连锁品牌市占率仅5%-10%。当前严峻经济形势下,加之早教市场监管趋紧,各品牌对市场扩张的选择趋于谨慎,未来有望继续延续当前的哑铃型格局。

头部品牌比较分析
头部品牌均以专业的分龄课程、丰富课外活动与多维测评体系延长用户生命周期。

头部品牌比较分析
三大品牌均以多学科理论构建分龄课程体系,培养综合能力。
差异化在于:金宝贝侧重认知与社交发展,美吉姆以运动与趣味性见长,东方爱婴则深耕0-3岁基础能力。

早教行业的重要性和必要性
早教是衔接家庭养育与学前教育的核心环节。
早教行业的社会价值在于有效弥补了普惠性公共服务的结构性缺失,尤其在低线城市;其家庭价值核心在于为缺乏系统育儿知识的双职工家庭提供了教养支持,降低了育儿焦虑;而对儿童成长的终极价值,则超越了短期能力培养,在于构建早期社交环境、适应集体规则,并激发终身学习的内在动力,这与金宝贝的育儿发展理念十分契合。


人群画像
高线城市高学历已婚女性为主,孩子多为0-3岁,处于早教核心阶段。
早教核心客群以31-35岁已婚已育女性为主,超70%仅育1个孩子,孩子集中在0-3岁早教核心阶段;
早教客群呈现出从一线、新一线城市向二三四线延伸态势,反映出下线城市对早教的认知度和认可度提升;
79%家庭月收入1万以上,本科以上学历占80%,呈现高学历特征,匹配科学育儿需求下的早教消费偏好。

早教态度及认知
中国家长重视孩子培养且积极了解早教知识,对早教能力培养和需求符合孩子发展规律。
从育儿端看,超50%家长践行科学育儿并愿为孩子成长全力投入;早教认知前置至怀孕前和孕期,线下育儿活动和内容类APP成核心信息渠道,体现数字化渗透下的早教决策前置化和早教重线下的影响力;
能力培养侧,动手实践、语言表达、思维等能力为家长能力培养核心诉求;延伸至早教需求,则体现为侧重生活习惯、认知能力、社交能力等中低阶需求。

早教机构课程购买链路分析
认知高度依赖社交媒体的内容种草与口碑传播,但最终转化仍严重依赖线下体验与销售,金宝贝购买率最高
家长购买决策时,课程本身是首要考量,但品牌与环境作为品质与安全性的显性信号,与其重要性几乎持平。值得注意的是,金宝贝的案例表明,老师专业度与孩子喜欢是驱动购买与忠诚度的终极内核,这超越了单纯的品牌光环。从支出占比看,早教已成为家庭一项重要但不至于过度透支的规划性消费。

金宝贝用户评价
金宝贝用户的高度评价反映了其在标准化执行和品牌一致性上的成功,让用户为确定性付费。
头部品牌通过标准化服务体系与师资培训,有效提升了用户信任度,以金宝贝为例:课程体系的高认可度,则证明了其科学分龄理念已被市场广泛接受。其师资与服务维度近乎满分,说明其成功解决了行业最棘手的人力非标准化痛点,通过系统培训确保了体验一致性。这揭示了早教消费的决策本质:家长在为确定性付费——确定性的专业、确定性的安全和确定性的积极体验。


市场层面:竞争与供需失衡
早教市场低质量供给与高质量需求不匹配,同时价格战为早教市场的健康周转带来压力。
早教市场面临结构性困境。课程同质化源于婴幼儿发展规律与研发成本压力;下沉市场存在有市场无质量的供需错配。核心瓶颈在于优质师资稀缺和课程资源向上线城市流动。同时,人口下滑与普惠托育扩张正使得早教机构客源减少,为吸引客源机构间进行价格战,进一步挤压本就沉重的线下运营利润,行业亟待突破重资产、轻创新的恶性循环。

认知层面:行业价值与用户预期偏差
早教效果的长期性和家长对早教的量化需求之间存在深刻错位。
早教提供的本质上是能力发展的长期期权,而消费者期待的是短期可见的刚需服务。由于效果隐性、标准缺失、服务非标及信息不对称,家长难以量化其价值。因此早教机构在售卖早教课程外,又提供测评报告、追踪档案等服务,通过长期数据积累来实现早教效果的量化,实现孩子成长的可视化,弥补早教机构与家长认知之间的鸿沟,同时可以也通过提供试听课来初步排除消费者的认知困扰。


课程体系:构建科学化、差异化内容矩阵
当前早教课程体系正从传统的音乐、艺术等通用领域,向高度场景化、功能化的方向升级。
0-3岁的课程方向包括生活化能力课、感统训练课和亲子语言启蒙课,这些课程都聚焦于解决家长的具体育儿痛点,如入园适应、感统发育和语言发展。3-6岁的课程则转向STEAM、社交情感和戏剧表演,强调综合素质培养。这说明早教机构正在从通用课程转向更细分、更具功能性的课程,以满足不同年龄段的家长需求。

服务体系:从单一教学到全链路赋能
早教机构正在从单纯的课程提供商转型为综合性的育儿解决方案提供者。
早教机构不再只是每周几节课的教学,而是试图渗透到家庭教育的各个方面,甚至扩展到相关的服务领域。早教机构正致力于深化家校协同,将老师的课堂教学延伸到课后家庭的重复实践,并通过反馈优化课堂体验和教学方案。同时,早教机构也在积极尝试与托育、儿童乐园等领域的融合,以一站式服务方案解决育儿痛点来提升客单价与用户生命周期价值。

渠道与运营:精细化布局与效率提升
早教行业正从粗放扩张向精细化运营进行转变。
早教机构正在通过社区化和轻资产模式来优化成本结构,通过师资激励和职业发展来稳定核心团队,通过和IP开发来拓展盈利空间。这标志着行业从规模扩张转向精细化、可持续运营的新阶段。


行业结构层面:走向专业化与品牌化
早教行业将经历从分散竞争到集中化与品牌化的结构性洗牌。
政策端,北上等核心城市率先出台的严格标准(面积、师资、师生比)大幅提升了合规成本,头部品牌凭借规模效应更能适应,而中小机构压力巨大;需求端,家长高度依赖品牌背书,消费观念升级加速了信任向头部品牌集中;供给端,行业处于动态整合阶段,中小机构倒闭多、头部品牌闭店时有发生,但整体来看优质资源向具备标准化与管理能力的品牌集中。

早教方式方面:专业的早教机构更受家长青睐
早教机构的竞争力在于其构建了一个集社交场景、专业人力、标准化产品于一体的替代性教育环境。
家长更倾向于专业机构提供的早教服务。家长不仅看重教学本身,还看重早教机构提供的社交环境和专业指导。早教机构其实是在提供一种社会化教育,这是家庭早教难以替代的。早教机构之所以能占据市场主导地位,是因为它满足了现代家庭的几大核心需求:一是为工作繁忙的家长提供专业替代方案;二是为孩子提供家庭无法提供的社交环境;三是提供系统化、科学化的教育内容。这三点共同构成了早教机构的独特价值主张。

商业模式层面:构建全场景儿童成长会员体系
头部品牌竞争将进入以用户为中心、提升终身价值和构建家庭深度信任关系的综合生态竞争阶段。
金宝贝的超级金宝贝模式为行业转型的典型案例,其试图构建一个包含系统课程、探索空间、主题活动、线上内容和伴读资源的完整生态。会员体系的核心价值在于延长用户生命周期,从单纯教育孩子扩展到支持整个家庭育儿。全场景会员体系的建立高度依赖头部品牌系统化运营和跨场景的资源整合的能力,中小机构难以复刻。

技术应用层面:数字化转型
数字化转型中的AI技术应用将塑造全新的教学生态与体验。
AI技术在各行业的应用越来越广泛和深入,AI技术有机会推动早教行业向数据智能驱动演进。AI技术能够应用在早教玩具、品牌形象打造和早教机器人上,增强孩子的互动感和陪伴感,有利于建立更深的情感联结。这预示着行业竞争将增加技术融合能力这一新维度,但如何平衡数据应用与隐私保护,将成为下一阶段的关键挑战。

总结:给行业参与者的建议
给中小机构:课程差异化、服务生态化、师资标准化、运营精细化以打造品牌竞争力。
给家长:理解早教特点,重点关注机构的课程、环境和品牌,顺应家校协同模式,合力促进孩子成长。
给投资者:关注品牌力强、运营模式先进的品牌机构,同时注意现金流风险,并且关注行业内AI应用趋势。

声明:转载此文是出于向母婴行业传递更多信息之目的。若有来源标注错误或侵犯了您的合法权益,请作者持权属证明与本网联系,我们将及时更正、删除,谢谢。联系方式:168466559@qq.com



长按扫码 阅读原文


